34 KiB
Author: James B. Ackman
Date: 2014-06-05 00:38:46
Tags: paper, draft, manuscript, literature, research, #results, retinal waves, spontaneous activity, development, calcium domains
Structured dynamics of neural activity across developing neocortex
Authors and Affiliated Institutions:
James B. Ackman¹, Hongkui Zeng², and Michael C. Crair¹
¹Department of Neurobiology, Yale University School of Medicine, New Haven CT, 06510
²Allen Institute for Brain Science, Seattle, Washington 98103, USA
Summary
The cerebral cortex exhibits spontaneous and sensory evoked patterns of activity during development that are crucial for the activity-dependent formation and refinement of neural circuits. Knowing the source and flow of these activity patterns locally and globally is crucial to understanding self-organization in the developing brain. Here we show that neural population activity within newborn mice in vivo is characterized by spatially discrete domains that are coordinated in a state dependent and areal dependent fashion throughout developing neocortex. Whole brain optical recordings from neonatal mice expressing a genetic calcium reporter showed that ongoing activity in the cerebral cortex was characterized by distinct and repetitively active domains measuring hundreds of microns in diameter. Domain activity exhibited mirror-symmetric patterns between the hemispheres, with strong correlations between specific portions of frontal and parietal cortex. Ongoing activity across the cortical hemispheres showed characteristic network architectures with a frontal-motor regions functionally connected to a parietal-sensory areas through secondary motor/cingulate cortex, retrosplenial cortex, and posterior parietal cortex. Furthermore, ongoing activity was regulated by physiological state with cortical regions exhibiting areal dependent coordination of activity with motor behavior differentially during the course of development. This study provides the first comprehensive description of population activity in the developing neocortex at a scope and scale that bridges the microscopic or macroscopic spatiotemporal resolutions provided by traditional neurophysiological or neuroimaging techniques. Mesoscale maps of cortical population dynamics within animal models will be vital to future engineering of repair strategies and brain-machine interfaces for neurodevelopmental disorders.
Introduction
Brain development requires neural activity for establishing proper circuit structure and function [#Katz:1996]. Fetal movements, prenatal electroencephalographic oscillations [#Vanhatalo:2005][#Tolonen:2007], and sensitivity to disruptions in periphreal inputs affecting neurotransmission all underscore the presence and importance of neural activity in the developing brain. Indeed, embryonic limb movements in species ranging from chick to human are thought to be initiated by spontaneous motor neuron activity in the spinal cord and thought to be crucial for activity-dependent development of motor synapses [#Sanes:1999][#Petersson:2003][#Marder:2005]. In the visual system spontaneous waves of activity originating eye, 'retinal waves', have long been studied as a model for activity-dependent circuit development before the start of sensory experience [#Ackman:2014]. However it is only recently that we have begun to appreciate the actual nature of persistent neural activity patterns as they exist in the developing brain in vivo. For example, sensori-motor feedback associated with spontaneous movement generated by spinal motor neurons triggers synchronized 'spindle-burst' potentials among cells in somatosensory cortex [#Khazipov:2004a][#Yang:2009] before the start of locomotion and tactile behavior. Correlated bursts of activity occur among neurons in the developing rat hippocampus in vivo [#Leinekugel:2002][#Mohns:2008]. Spontaneous retinal waves drive patterned activation of circuits throughout the visual system before the onset of vision [#Ackman:2012][#Colonnese:2010] and provide spatiotemporal information suitable for organizing connections within and between different visual areas. However, a comprehensive account of the dynamical patterns of persistent activity across the developing neocortex in vivo has not been undertaken, largely because a method to assess neural activity between cortical areas simultaneously and non-invasively has not been available.
Results
Ongoing activity in developing neocortex is characterized by discrete domains
We performed transcranial optical recordings from mice expressing the genetic calcium reporter GCaMP (GCaMP3 or GCaMP6) throughout cortical neurons to assess neural population activity patterns at macroscopic scale (millimeters) and with mesoscopic spatial and temporal resolution (10s of microns and 100s of milliseconds). We performed our recordings in three age groups throughout the first two postnatal weeks during which the mouse brain attains >90% of its adult weight [#Kobayashi:1963]: P2-P5, P8-P9, and P12-13.
The neocortex exhibits a characteristic modular organization across the cortical surface such that vertical arrays of cells concerned with specific sensory features are grouped together as columns in a topographic fashion [#Mountcastle:1997]. Most evidence suggests that cortical columns range from 300-600µm diameter, even between species whose brain volumes differ by a factor of 10^3 [#Mountcastle:1997]. Functional mesoscale optical imaging (fMOI) revealed that supracellular cortical activity patterns were characterized by discrete domains of activation (Fig. 1a-c) (Supplementary Movie 1). These activity domains ranged from 250 - 976 µm in diameter and 0.4 - 2.6 s in duration (Fig. 1e-h) (Table 1). The duration of cortical domain activations was not significantly affected by age (F = 0.933, p = 0.428, r^2 = 0.00567) or by hemisphere (F = 0.017, p = 0.900) (P2-5, N = 15653; P8-9, N = 70189; P12-13, N = 120214 domains) (Fig. 1e,f). There was a significant effect of age on the diameter of cortical domain activations (F = 25.788, p = 0.000188, r^2 = 0.1277), but not hemisphere (F = 0.192, p = 0.671808) (Fig. 1g,h). The frequency with which cortical domain activations occurred increased with age (F = 29.562, p = 8.86e-12, r^2 = 0.2535) and did not differ significantly between the hemispheres (F = 0.012, p = 0.911) (P2-5, N = 22; P8-9, N = 30; P12-13, N = 38 movies/hemi) (Fig. i,j) (Table 1) (Supplementary Movie 2).
Its intriguing that we found the size of cortical domains to be centered on this range at early ages, because this is in agreement with previous work showing that population activity in neonatal rat barrel cortex maps onto ontogenetic modules centered on each barrel column [#Yang:2012a] and barrels are an archetypical model for columnar cortical function in rodent. Indeed, we found a cortical area in primary somatosensory cortex at P2-5 where cortical domain activations group into rows and individual modules that match primary barrel cortex structure (Fig. 1c) (Supplementary Fig. of zoomed maxproj image). This indicates that early activity in developing cortical areas can be matched to the size the functional columns thought to be the fundamental processing unit of the cerebral cortex.
| duration (s) | diameter (µm) | frequency (hemisphere-min^-1) | |
|---|---|---|---|
| P2-5 | 0.8 (0.4) | 441.12 (147.04) | 30.90 (9.55) |
| P8-9 | 0.6 (0.2) | 569.78 (220.56) | 98.35 (27.60) |
| P12-13 | 0.4 (0.2) | 1047.66 (367.60) | 147.80 (78.65) |
| Notes: Values are reported as medians (median absolute deviation) |||| [ Table 1: Domain statistics]
Cortical dynamics differs with area and age
We examined how the spatiotemporal properties of cortical domains vary among different cortical regions by parcellating the brain into distinct anatomical boundaries using reference coordinates from a mouse line that expressed a tdtomato reporter in thalamocortical afferents at P7 (Fig. 1c,d) (Supplementary Fig.). Patterns of thalamocortical axon terminals outline primary sensory cortical areas [#Lebrand:1996] during mouse postnatal development. We aligned these parcellations to the Allen brain mouse atlas and then scaled the resulting cortical area reference coordinates to match activity maps from each animal containing functional boundaries for barrel cortex and visual cortex where spontaneous retinal waves functionally map out developing visual areas [#Ackman:2012] (Fig. 1c-e,g,i).
Cortical domain frequency among different regions scaled as a function of net cortical area and this association became stronger during the course of development (Fig. 2a). The most frequently active cortical regions at each age group when normalized to the amount of total amount of cortical space was the limb/trunk representations in somatosensory cortex (Fig. 1i, SupplementaryFig-areal-stats.ai). In contrast to diameter and duration, the frequency and amplitude of cortical domain activity was remarkably uniform across areas at each age of development (SupplementaryFig-areal-stats.ai) indicating a homeostatic regulation of global activity levels. The long tails in the domain duration and diameter distributions at P2-5 and P8-9 (Fig. 1f,h) were dominated by retinal wave driven cortical activity in V1 that lasted on the order of seconds to tens of seconds (Fig. 1e, Fig. 2b,c), but also by long lasting wave-like activations occurring in motor cortex (Fig. 1e, Fig. 2b,c). Indeed the cortical regions with the highest wave motion indices were V1 and M1 at P2-5, with V1 continuing to have the highest index at P8-9 and then dropping to mean motion idx level similar to other cortical regions at P12-13. The diameter of domain activation became larger among cortical regions during the second postnatal week including the S1-limb/body regions where at P13 a small subpopulation of events had mean diameters approaching that of the entire hemisphere and a higher wave motion index (Fig. 2c-f) (x% of all events, ~2/10min) (Supplementary Movie 3). These global population events synchronized activity across cortical areas and had centers of mass that were concentrated near the middle of each hemisphere in the S1-limb/body area.
Cortical activity is coordinated with motor behavior
Next we assessed mesoscale cortical activity patterns as a function of physiological state and motor behavior. It has previously been demonstrated that general anesthesia abolishes spontaneous retinal wave activity in visual system [#Ackman:2012] and spontaneous activity in entorhinal cortex [#Adelsberger:2005]. We found that during anesthesia induction, there is rapid (<60 s) knock down of cortical activity (Supplementary Movie) (Supplementary Fig) at all ages. While in neonates, no cortical activity was found during general anesthesia, at P12-13 within ~10-20min after general induction we found altered spontaneous patterns, with short duration, large diameter population activities synchronizing multiple cortical regions. (Supplementary Movie). The less snesnitviity of spinal networks vs cortical networks may be because they are more matur e earlier. Consisttent with a maturaltional dependence, we found cortical networks at end of second postinatl week to be more robsust in presence of anesthesia, but with altered patterns ensuing.
We monitored motor movements simultaneously with cortical activity during our fMOI recordings to gain insight into the relationship between motor behavior output to cerebral cortical dynamics during development. The highest levels of synchronized cortical domain activity occurred during periods of relatively sparse motor behavior whereas the lowest levels of synchronized cortical activity occurred during periods of increased motor movement (Fig. 3c-e). Variation in the strength of correlation between cortical areas and the motor movement signal depended on both brain region (p < 2.2e-16, anova) and age (p = 1.627e-05, anova) (Fig 3c-f). Interestingly, the first age group in which motor cortex exhibited signficant positive correlation with motor movements was at P12-13 (r=0.06±0.02, p-value = 0.001449, t-test) (Fig. 3f). We hypothesized that just before eye opening around P11-P13 there will be a shift with significant zero lag or preceding correlation between motor cortex and the motor movement signals perhaps conincciding with teh begining fo ggoal directed behavior. Motor and state dependent behavior surprisingly complex, even in neonates.
Cortical activity comprises distinct subnetworks
The complex activity dynamics among nascent neocortical networks suggests that spatiotemporal correlations between areas may exist that provide information for development of intra- and inter-hemispheric connections. Indeed, recent work has suggested that neural activity is required for the migration of some interneuron subtypes (fishell work; ZJ. Huang work) and the development of callosal connections (kir2.1 eporation paper; olavarria work?). Since the timing of neural activity patterns is thought to be important for various aspects of circuit development it remains crucial to understand the correlational structure of ongoing cortical activity between brain regions. Thus to achieve a better understanding of the early activity patterns that may regulate interactions between cortical regions we first looked at correlation between the hemispheres. Cortical activity exhibited high temporal correlation between the hemispheres (SupplementaryFig-symmetry.ai). In addition this activity was highly correlated in the spatial dimension. We found that activity was correlated in anterior-posterior and medial-lateral directions. It exhibited mirror symmetric and non-mirror symmetric patterns. For example epochs of time would exhibit high correlation in the medial-lateral dimension or in the rostral-caudal dimension. This strength of correlation temporally and spatially increased between the hemsipheres with a function of age.
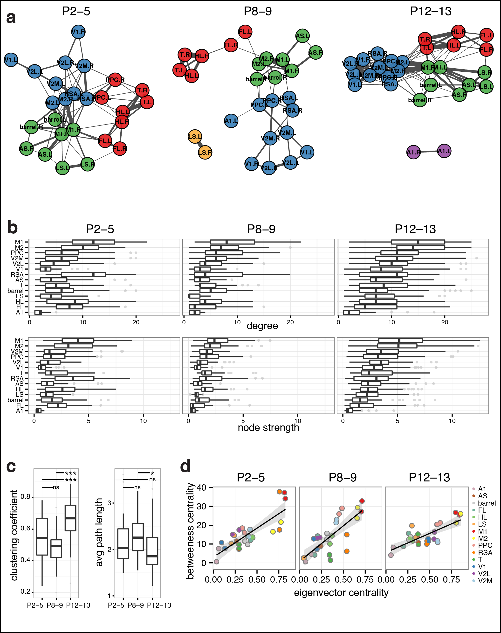
We computed a correlation matrix for each recording based on the pixel active fraction timecourses for each pair of cortical parcellations. Community structure among cortical nodes in the pairwise association matrix at P12-13 was detected with hierarchical clustering based on optimization of the graph modularity score, which measures the number of edges that fall within groups minus the number expected by chance [#Newman:2004]. The resulting community dendrogram was used to order the mean correlation matrices for each age group (Fig. 4a) (N=). This revealed a non-random network organization and a grossly similar correlational structure present across development (Fig. 4a). There were 4 primary subnetworks detected at P12-13-- motor-S1-face (green), S1-body (red), medial--visual (blue), and auditory (purple). Indeed the 4 network modules detected at 12-13 display as clusters along the diagonal in the correlation matrix and these are apparent in the earlier age groups as well. However, functional correlation between cortical regions was highly dynamic across development, with both increases and decreases in correlation depending on brain area and age. Remarkably, detection of community structure in each age group independently showed similar vertex memberships in the 3 largest modules, with developmental switches in module membership occurring in PPC and M2, two brain regions known to integrate multimodal sensory and motor planning information (Fig. 4b).
The strongest correlations at each age typically occurred at symmetrical regions between the hemispheres in RSA, M1, M2, and T (Fig. 4a,b). In primary sensory areas such as A1, V1, and S1-barrel, inter-hemispheric correlation was initially weak and became strong at P12-13. At P8-9, correlations among cortical regions became more spread out, with strong correlations becoming stronger and weak correlations becoming weaker. There was increased positive correlation within modules and stronger negative correlation between modules at P12-13. For example, visual regions exhibited increased negative correlation with the body-parietal subnetwork, A1 showed increased negative correlations with multiple areas, and motor-parietal regions exhibited increased intra-module correlations.
We analysed the topological properties of developing mouse cortical networks with graph theoretic measures used in fMRI studies of large-scale functional connectivity [#Bullmore:2009]. Graphs of mean functional connectivity illustrated decreased randomness and tighter clustering within cortical modules during network development (Fig. 5a).
Indeed, the global clustering coefficient-- calculated as the mean of local clustering coefficients that reflect how highly interconnected each node's neighbors are-- significantly increased during development (Fig. 5c). In contrast, the average network diameter and shortest path changed marginally over the course of development. Both of these measures were significantly different than that of equivalent random networks at each age group. Networks having both high clustering and short average path lengths are key features that distinguish small world networks from random or lattice based networks-- , the clustering coefficient and average path length in the mean graphs from each age group. While the average path length decreased only slightly over the course of development, the clustering coefficient increased significantly with age.
The mean degree (number of edges per node) was higher at P12-13 and the degree distribution shifted during development to match the node order seen at P12-13 (Fig. 5b) (Supplementary Fig graph metrics). The mean node strength--the sum of all edge weights per node-- was higher at P12-13 and the rank order of node strengths also changed to that of the P12-13 distribution during devleopment. The 4 cortical areas having both the highest degree and node strength were M1, M2, PPC, and V2M (Fig. 5b). Measures of node centrality were computed to identify potential network hubs. Betweeness centrality measures the fraction of all shortest paths in a network that pass through a node, therefore identifing important throughputs in the network. M1, M2, PPC, and RSA had the highest betweeness centrality scores, which generally decreased during development. Eigenvector centrality is proportional to the sum of centralities for a node's connections, giving high scores to nodes that are linked to many other highly connected nodes. High scores (near the top of the linear fit) indicated hub nodes which included M1 and M2. Deviations from betweeness-eigenvector linearity can indicate whether a node is potentially more important as a network throughput (higher betweeness) or a driver node (higher eigenvector centrality). These results indicate that greater local connectivity together with higher connection strengths are key features in development of global network architecture of the cerebral cortex. Furthermore, the developing mouse cerebral cortex shares features of network topology that are similar to those seen in resting states networks in human infant.
Conclusions
We have described for the first time how neural population activity constitutes discrete spatial and temporal activations among developing cortical areas in vivo. In contrast to classical in vitro imaging studies (Yuste, Katz)
Cortical activity was coordinated with motor behavioral state in an areal dependent fashion.
Cortical activity exhibited symmetrical spatial and temporal activations across the hemispheres. This is consistent with the stronger interhemsipheric resting state connectivity between homotopic cortical regions in the human infant. Increased intra-hemispheric connectivity and modularity is thought to be key features of functional connectivity development in large scale brain networks.
Developing cerebral networks comprised distinct functional modules among cortical areas. This indicated that functional network identities may be shaped early in development. The inter-module dynamics we found may have important relevance for cortical plasticity seen after sensory deprivation or traumatic injury early in development-- such as that seen in enucleated monkeys (H. kennedy experimetns), children born blind or deaf, or epilepsy patients undergoing hemispherectomies. Given that altered inter- and intra- hemispheric functional connectivity is thought to be relevant in autism and schizophrenia extension of the work performed in this study to mouse models for these neurological diseases will be interesting.
This study demonstrates that ongoing activity in developing cortex is not random -- it is coordinated in space and time between hemispheric networks in the neocortex. Furthermore, our functional mesoscale imaging technique should be a useful tool for assessing potentially altered functional connectivity dynamics in animal models for neurological disorders.
Methods Summary
Anesthetized Rx-Cre:GCaMP3 or SNAP25-GCaMP6 mice between postnatal day 2 to 13 (P2-P13) were were prepared for transcranial optical imaging. Calcium imaging was performed in vivo using wide-field epifluoresence microsopy using a DC-Hg2+ lamp, 1x macro objective, and pco.edge sCMOS camera after a 1 hour recovery period from general anesthesia. Automated image segmentation and calcium event detection was performed using custom MATLAB routines.
Full methods and any associated references are available in the online version of the paper at www.nature.com/nature
Supplementary Information is linked to the online version of the paper at www.nature.com/nature.
Acknowledgements We thank Y. Zhang for technical support. We would like to thank members of the Crair lab for valuable comments on the manuscript. This work was supported by NIH Grants RR19895, RR029676-01 for the Yale University Biomedical High Performance Computing Center and NIH grants P30 EY000785, R01 EY015788 to M.C.C. M.C.C. also thanks the family of William Ziegler III for their support.
Author Contributions J.B.A. and M.C.C. designed the experiments. J.B.A. performed in vivo imaging experiments, wrote the image processing and data analysis code, and analyzed the recordings. H.Z. created the GCaMP3 and GCaMP6 mouse lines. J.B.A. and M.C.C. wrote the manuscript.
Author Information Reprints and permissions information is available at www.nature.com/reprints. The authors declare no competing financial interests. Correspondence and requests for materials should be addressed to J.B.A. (james.ackman@gmail.com) or M.C.C. (michael.crair@yale.edu).
<<[methods.txt] <<[references.txt]




