22 KiB
Author: James B. Ackman
Date: 2014-06-05 00:38:46
Tags: paper, draft, manuscript, literature, research, #results, retinal waves, spontaneous activity, development, calcium domains
Structured population activity across developing neocortex
Authors and Affiliated Institutions:
James B. Ackman¹, Hongkui Zeng², and Michael C. Crair¹
¹Department of Neurobiology, Yale University School of Medicine, New Haven CT, 06510
²Allen Institute for Brain Science, Seattle, Washington 98103, USA
Summary
The cerebral cortex exhibits spontaneous and sensory evoked patterns of activity during fetal and postnatal development that are crucial for the activity-dependent formation and refinement of neural circuits [#Katz:1996]. Knowing the source and flow of these activity patterns locally and globally is crucial to understanding self-organization in the developing brain. Here we show that neural population activity within newborn mice in vivo is characterized by spatially discrete domains that are coordinated in a state dependent and areal dependent fashion throughout developing neocortex. Whole brain optical recordings from neonatal mice expressing a genetic calcium reporter showed that ongoing activity in the cerebral cortex was characterized by distinct and repetitively active domains measuring hundreds of microns in diameter. Domain activity exhibited mirror-symmetric patterns between the hemispheres, with strong correlations between specific portions of frontal and parietal cortex. Ongoing activity across the cortical hemispheres showed characteristic network architectures with a frontal-motor regions functionally connected to a parietal-sensory areas through secondary motor/cingulate cortex, retrosplenial cortex, and posterior parietal cortex. Furthermore, ongoing activity was regulated by physiological state with cortical regions exhibiting areal dependent coordination of activity with motor behavior differentially during the course of development. This study provides the first comprehensive description of population activity in the developing neocortex at a scope and scale that bridges the microscopic or macroscopic spatiotemporal resolutions provided by traditional neurophysiological or neuroimaging techniques. Mesoscale maps of cortical population dynamics within animal models will be vital to future engineering of repair strategies and brain-machine interfaces for neurodevelopmental disorders.
Introduction
Brain development requires neural activity and calcium dynamics for establishing proper circuit structure and function. The importance of neural activity in the prenatal and postnatal period can be easily recognized in children exposed to chemical agents affecting neurotransmission during the fetal period that result in severe brain malformations, epilepsy, and mental retardation. Indeed, embryonic limb movements in species ranging from chick to human are thought to be initiated by spontaneous motor neuron activity in the spinal cord and thought to be crucial for activity-dependent development of motor synapses [Schoenberg:2003] [Marder,Lichtmann]. However it is only recently that we have begun to appreciate the underlying patterns of persistent neural activity that exist in the developing brain in vivo. For example, sensori-motor feedback associated with spontaneous movement generated by spinal motor neurons triggers synchronized 'spindle-burst' potentials among cells in somatosensory cortex [Yang:2009][Khazipov:2004a] before the start of locomotion and tactile behavior. Correlated bursts of activity occur in the developing rat hippocampus in vivo [#Leinekugel:2002] [Mohns&Blumberg]. Spontaneous retinal waves drive patterned activation of circuits throughout the immature visual system before the onset of vision [#Ackman:2012] [Hanganu,Colonnese?]. Furthermore, prenatal EEG recordings have demonstrated spindle burst oscillations and slow activity transients in the human infant somatosensory and occipital cortices before birth [#Vanhatalo:2005][#Tolonen:2007]. However, a comprehensive account of the dynamical patterns of persistent activity across the developing neocortex in vivo has not been undertaken, largely because a method to assess neural activity between most cortical areas simultaneously and non-invasively has not been available.
Results
Ongoing activity in developing neocortex is characterized by discrete domains
We performed transcranial optical recordings from mice expressing the genetic calcium reporter GCaMP (GCaMP3 or GCaMP6) throughout cortical neurons to assess neural population activity patterns at macroscopic scale (millimeters) and with mesoscopic spatial and temporal resolution (10s of microns and 100s of milliseconds). We performed our recordings in three age groups during the first two postnatal weeks during which the mouse brain develops to >90% of its adult weight [#Kobayashi:1963]: P2-P5, P8-P9, and P12-13.
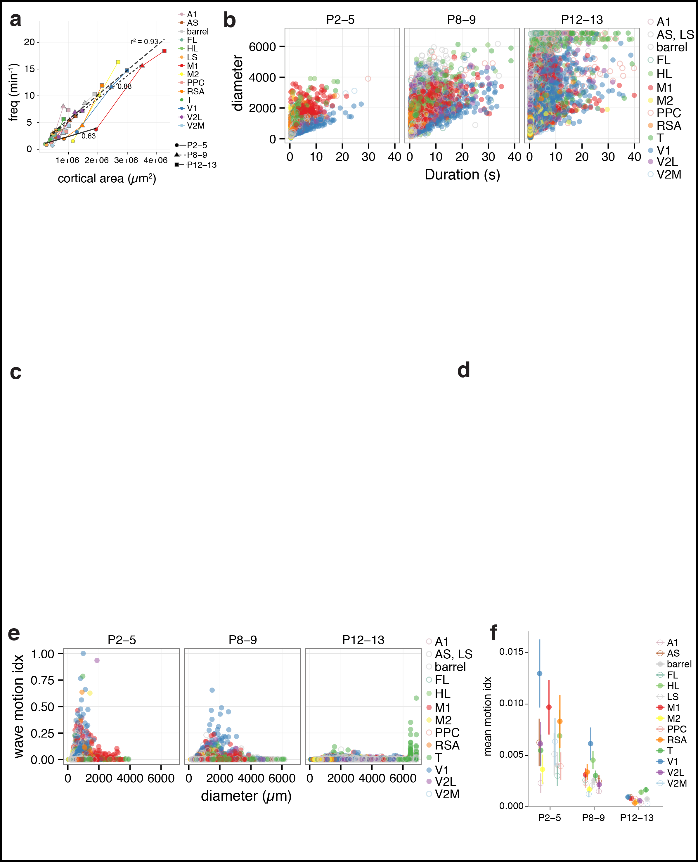
Functional mesoscale optical imaging (fMOI) revealed that supracellular cortical activity patterns were characterized by discrete domains of activation (Fig. 1a-c) Supplementary Movie 1. These activity domains ranged from 250 - 976 µm in diameter and 0.4 - 2.6 s in duration (Fig. 1e-h) (Table 1.) . The duration of cortical domain activations was not significantly affected by age (F = 0.933, p = 0.428, r^2 = 0.00567) or by hemisphere (F = 0.017, p = 0.900) (P2-5, N = 15653; P8-9, N = 70189; P12-13, N = 120214 domains) (Fig. 1e,f). There was a significant effect of age on the diameter of cortical domain activations (F = 25.788, p = 0.000188, r^2 = 0.1277), but not hemisphere (F = 0.192, p = 0.671808) (Fig. 1g,h). The frequency with which cortical domain activations occurred increased with age (F = 29.562, p = 8.86e-12, r^2 = 0.2535) and did not differ significantly between the hemispheres (F = 0.012, p = 0.911) (P2-5, N = 22; P8-9, N = 30; P12-13, N = 38 movies/hemi) (Fig. i,j) (Table 1).
The neocortex exhibits a characteristic modular organization across the cortical surface such that vertical arrays of cells concerned with specific sensory features are grouped together as columns in a topographic fashion [#Mountcastle:1997]. Most evidence to date suggests that cortical columns range from 300-600µm diameter, even between species whose brain volumes differ by a factor of 10^3 [#Mountcastle:1997]. Its intriguing that we found the size of cortical domains to be centered on this range at early ages, because this is in agreement with previous work showing that population activity in neonatal rat barrel cortex maps onto ontogenetic modules centered on each barrel column [#Yang:2012a] and barrels are an archetypical model for columnar cortical function in rodent. Indeed, we found a cortical area in primary somatosensory cortex at P2-5 where cortical domain activations group into rows and individual modules that match primary barrel cortex structure (Fig. 1c) (Supplementary Fig.). This indicates that early cortical activity in some cortical areas is matched to the size the functional cortical modules that are thought to be the fundamental procdessing unit of the cerebral cortex.
| duration (s) | diameter (µm) | frequency (hemisphere-min^-1) | |
|---|---|---|---|
| P2-5 | 0.8 (0.4) | 441.12 (147.04) | 30.90 (9.55) |
| P8-9 | 0.6 (0.2) | 569.78 (220.56) | 98.35 (27.60) |
| P12-13 | 0.4 (0.2) | 1047.66 (367.60) | 147.80 (78.65) |
| Notes: Values are reported as medians (median absolute deviation) |||| [ Table 1: Domain statistics]
We examined how the spatiotemporal properties of cortical domains vary among different cortical regions by parcellating the brain into distinct anatomical boundaries using reference coordinates from a mouse line that expressed a tdtomato reporter in thalamocortical afferents at P7 (Fig. 1c,d) (Supplementary Fig.). Patterns of thalamocortical axon terminals can be used to map out areal boundaries of primary sensory cortical areas [wong riley 1979]. We matched these parcellations to a Allen brain atlas adult mouse reference image and than linearly scaled the cortical area reference boundaries for each animal to maps containing functional boundaries for barrel cortex and visual cortex where spontaneous retinal waves functionally map out developing visual areas [#Ackman:2012] (Fig. 1c-e,g,i).
Cortical domain frequency among different regions scaled as a function of net cortical area and this association became stronger during the course of development (Fig. 2a). The overall frequency of activity was remarkably uniform across cortical areas at eah age of devloepment (Supplementary Fig). The most frequently cortical regions at each age group when normalized to the amount of total amount of coritcal space was the limb/trunk representations in somatosensory cortex (Fig. 1i, Supplementary Fig.). The long tails in the domain duration and diameter distributions at P2-5 adn P8-9 (Fig. 1f,h) were dominated by retinal wave driven cortical activity in V1 that lasted on the order of seconds to tens of seconds (Fig. 1e, Fig. 2b,c), but also by long lasting wave-like activations occurring in motor cortex (Fig. 1e, Fig. 2b,c). In the second postnatal week the size of cortical activity domains became larger in the frontal-motor and S1-limb/body regions Supplementary Movie 2 (Fig. 2d).
Cortical domain activity is state dependent
- Previously demonstrated that general anesthesia abolishes spontaneous activity in visual system [#Ackman:2012].
- During anesthesia induction, there is rapid (<30 s) knock down of discrete domain activity (P3 mouse <120518_09.tif>) at all ages. Cingulate, retrosplenial activations the last to go--
- No population calcium activity found during gen'l anesthesia in neonates. Altered spontaneous patterns in older mice. default mode/resting state network areas last. <120518_09_mjpeg.mov>
Variation in the strength of correlation between cortical areas and the motor movement signal depended on brain region (p < 2.2e-16, anova) and age (p = 1.627e-05, anova) The first age group in which motor cortex exhibited signficant positive correlation with motor movements was at P12-13 (r=0.06±0.02, p-value = 0.001449, t-test).
Cortical activity is mirrored between the hemispheres
- Inter hemispheric functional connectivity, importance for autism, schizophrenia. Maybe an activity-dependent mechanism for commisural connectivity.
- olavarria work, evidence for inter hemispheric activity dependence
- [#Hanganu:2006], 30% of spindle bursts correlated across hemispheres
To understand the patterns and how they interact we first looked at correlation between the hemispheres. Cortical activity exhibited high temporal correlation between the hemispheres () . In additon this activity was highly correlated in the spatial dimension. We found that activity was correlated in anterior-posterior and medial-lateral directions. It exhibited mirror symmetric and non-mirror symmetric patterns. For example epochs of time would exhibit high correlation in the medial-lateral dimension or in the rostral-caudal dimension. This strength of correlation temporally and spatially increased between the hemsipheres with a function of age.
Developing cortical activity consists of distinct subnetworks
We then calculated a matrix of pearsons correlation coefficients based on the pixel active fraction timecourses for each pair of parcellations. The resulting assocaition matrix was run through a hierarchal clustering alogtithm to reveal functional modules of of activation. These functional modules typically consisted of 3 distinct subnetworks-- a frontal motor network, a posterior parietal network, a S1-body/limb network, and an auditory A1 network at P12.
We found many similarities but some striking differences as a function of age.
Conclusions
-
Neural population activity constitutes discrete spatial and temporal activations among developing cortical areas
-
Cortical activity exhibits symmetrical spatial and temporal activations across the hemispheres
-
Cortical activity is coordinated with motor behavioral state in an areal dependent fashion
-
Developing cerebral networks comprise distinct functional modules among cortical areas
-
Ongoing activity in developing cortex is not random -- it is coordinated in space and time within and between the hemispheres among cortical areas
-
Functional mesoscale imaging technique as a template for assessing altered functional dynamics in models for neurological disorders
Methods Summary
Anesthetized Rx-Cre:GCaMP3 or SNAP25-GCaMP6 mice between postnatal day 2 to 13 (P2-P13) were were prepared for transcranial optical imaging. Calcium imaging was performed in vivo using wide-field epifluoresence microsopy using a DC-Hg2+ lamp, 1x macro objective, and pco.edge sCMOS camera after a 1 hour recovery period from general anesthesia. Calcium transients and waves were detected using custom MATLAB routines.
Full methods and any associated references are available in the online version of the paper at www.nature.com/nature
Supplementary Information is linked to the online version of the paper at www.nature.com/nature.
Acknowledgements We thank Y. Zhang for technical support. We would like to thank members of the Crair lab for valuable comments on the manuscript. This work was supported by NIH grants P30 EY000785, R01 EY015788 to M.C.C. M.C.C. also thanks the family of William Ziegler III for their support.
Author Contributions J.B.A. and M.C.C. designed the experiments. J.B.A. performed in vivo imaging experiments, wrote the image processing and data analysis code, and analyzed the recordings. H.Z. created the GCaMP3 and GCaMP6 mouse lines. J.B.A. and M.C.C. wrote the manuscript.
Author Information Reprints and permissions information is available at www.nature.com/reprints. The authors declare no competing financial interests. Correspondence and requests for materials should be addressed to J.B.A. (james.ackman@gmail.com) or M.C.C. (michael.crair@yale.edu).
<<[methods.txt] <<[references.txt]




