Files
wholeBrain/wholeBrain_main.md
ackman678 e4e7ddc986 init fig2
2014-07-13 18:04:11 -04:00

20 KiB

Author: James B. Ackman
Date: 2014-06-05 00:38:46
Tags: paper, draft, manuscript, literature, research, #results, retinal waves, spontaneous activity, development, calcium domains

Structured population activity across developing neocortex

Authors and Affiliated Institutions:
James B. Ackman¹, Hongkui Zeng², and Michael C. Crair¹
¹Department of Neurobiology, Yale University School of Medicine, New Haven CT, 06510
²Allen Institute for Brain Science, Seattle, Washington 98103, USA

Summary

The cerebral cortex exhibits spontaneous and sensory evoked patterns of activity during fetal and postnatal development that are crucial for the activity-dependent formation and refinement of neural circuits [#Katz:1996]. Knowing the source and flow of these activity patterns locally and globally is crucial to understanding self-organization in the developing brain. Here we show that neural population activity within newborn mice in vivo is characterized by spatially discrete domains that are coordinated in a state dependent and areal dependent fashion throughout developing neocortex. Whole brain optical recordings from neonatal mice expressing a genetic calcium reporter showed that ongoing activity in the cerebral cortex was characterized by distinct and repetitively active domains measuring hundreds of microns in diameter. Domain activity exhibited mirror-symmetric patterns between the hemispheres, with strong correlations between specific portions of frontal and parietal cortex. Ongoing activity across the cortical hemispheres showed characteristic network architectures with a frontal-motor regions functionally connected to a parietal-sensory areas through secondary motor/cingulate cortex, retrosplenial cortex, and posterior parietal cortex. Furthermore, ongoing activity was regulated by physiological state with cortical regions exhibiting areal dependent coordination of activity with motor behavior differentially during the course of development. This study provides the first comprehensive description of population activity in the developing neocortex at a scope and scale that bridges the microscopic or macroscopic spatiotemporal resolutions provided by traditional neurophysiological or neuroimaging techniques. Mesoscale maps of cortical population dynamics within animal models will be vital to future engineering of repair strategies and brain-machine interfaces for neurodevelopmental disorders.

Introduction

Brain development requires neural activity and calcium dynamics for establishing proper circuit structure and function. The importance of neural activity in the prenatal and postnatal period can be easily recognized in children exposed to chemical agents affecting neurotransmission during the fetal period that result in severe brain malformations, epilepsy, and mental retardation. Indeed, embryonic limb movements in species ranging from chick to human are thought to be initiated by spontaneous motor neuron activity in the spinal cord and thought to be crucial for activity-dependent development of motor synapses [Schoenberg:2003] [Marder,Lichtmann]. However it is only recently that we have begun to appreciate the underlying patterns of persistent neural activity that exist in the developing brain in vivo. For example, sensori-motor feedback associated with spontaneous movement generated by spinal motor neurons triggers synchronized 'spindle-burst' potentials among cells in somatosensory cortex [Yang:2009][Khazipov:2004a] before the start of locomotion and tactile behavior. Correlated bursts of activity occur in the developing rat hippocampus in vivo [#Leinekugel:2002] [Mohns&Blumberg]. Spontaneous retinal waves drive patterned activation of circuits throughout the immature visual system before the onset of vision [#Ackman:2012] [Hanganu,Colonnese?]. Furthermore, prenatal EEG recordings have demonstrated spindle burst oscillations and slow activity transients in the human infant somatosensory and occipital cortices before birth [#Vanhatalo:2005][#Tolonen:2007]. However, a comprehensive account of the dynamical patterns of persistent activity across the developing neocortex in vivo has not been undertaken, largely because a method to assess neural activity between most cortical areas simultaneously and non-invasively has not been available.

Results

Ongoing activity in developing neocortex is characterized by discrete domains

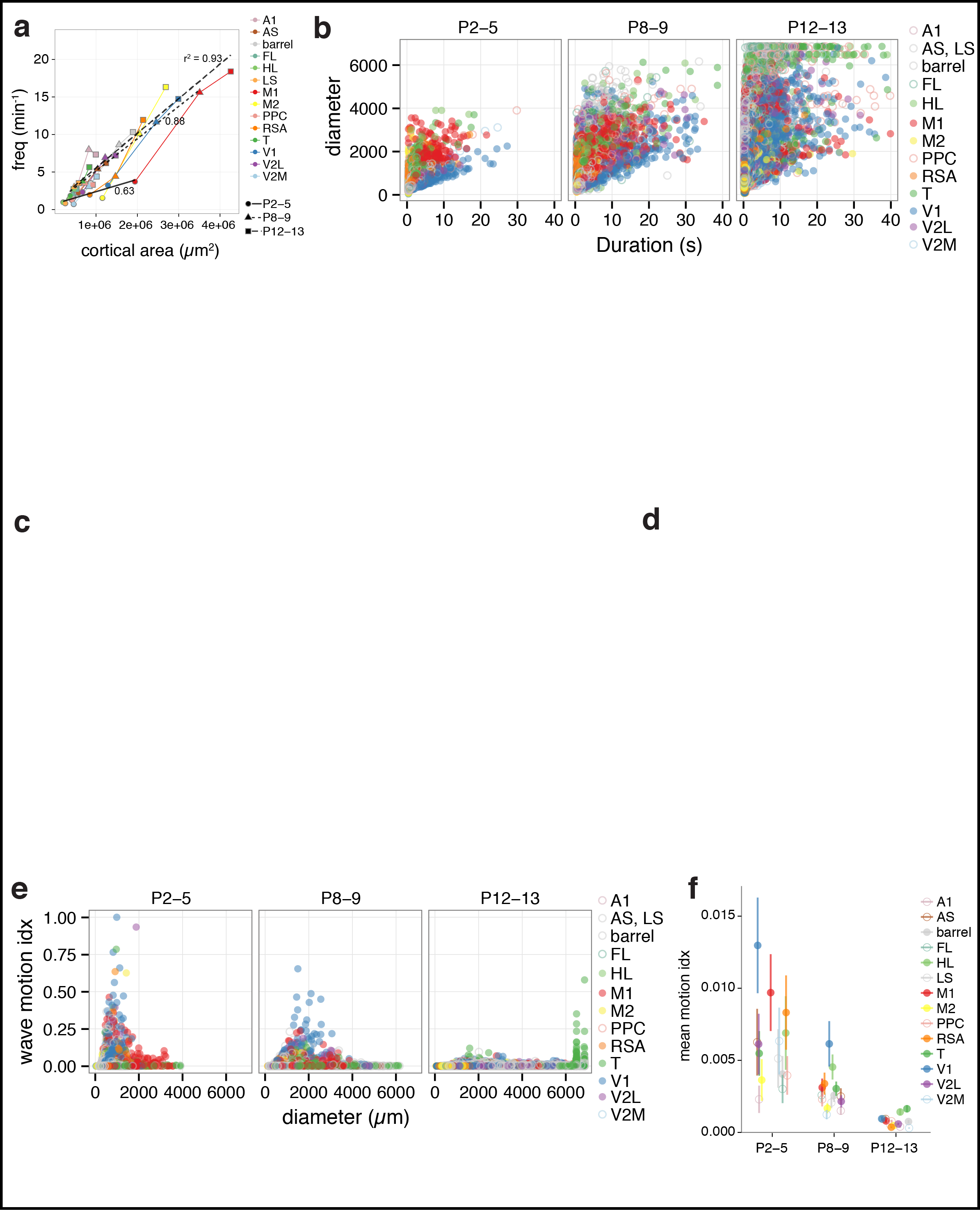
We performed transcranial optical recordings from mice expressing the genetic calcium reporter GCaMP (GCaMP3 or GCaMP6) throughout cortical neurons to assess neural population activity patterns with mesoscopic spatial and temporal resolutions (10s of microns and 100s of milliseconds) at macroscopic scale (millimeters). We performed our recordings in three age groups during the first two postnatal weeks during which the mouse brain develops to >90% of its adult weight [#Kobayashi:1963]: P2-P5, P8-P9, and P12-13. Functional mesoscale optical imaging (fMOI) revealed that supracellular cortical activity patterns were characterized by discrete domains of activation (Fig. 1a-c) Supplementary Movie 1. These activity domains ranged from 250 - 976 µm in diameter and 0.4 - 2.6 s in duration (Table 1.) (Ns, Fig. 1e-h).

The duration of domain activations was not significantly affected by age (F = 0.933, p = 0.428, r^2 = 0.00567) or by hemisphere (F = 0.017, p = 0.900) (P2-5, N = 15653; P8-9, N = 70189; P12-13, N = 120214 domains) (Fig. 1e,f).

There was a significant effect of age on the diameter of cortical domain activations(F = 25.788, p = 0.000188, r^2 = 0.1277), but not hemisphere (F = 0.192, p = 0.671808) (Fig. 1g,h).

Cortical calcium domain frequency significantly increased with age (F = 29.562, p = 8.86e-12, r^2 = 0.2535) and did not differ significantly between the hemispheres (F = 0.012, p = 0.911) (P2-5, N = 22; P8-9, N = 30; P12-13, N = 38 movies/hemi) (Fig. 1i,j).

The neocortex exhibits a characteristic modular organization across the cortical surface such that vertical arrays of cells concerned with specific sensory features are grouped together as columns in a topographic fashion [#Mountcastle:1997]. Most evidence to date suggests that cortical columns range from 300-600µm diameter, even between species whose brain volumes differ by a factor of 10^3 [#Mountcastle:1997].

We parcellated the brain into distinct anatomical boundaries by using reference coordinates from a mouse line that expressed the tdtomato reporter in thalamocortical afferents (Fig. 1c,d). Patterns of thalamocortical axon terminal can be used to parcellate out areal boundaries of primary sensory cortical areas [wong riley 1979]. We matched these parcellations to a Allen brain atlas adult mouse reference image and than linearly scaled the remaining parcellations in our FOV on to the images of our recordings that contain functional boundaries (like in the domain centroid activation plot and in the domain frequency maps).

Longer duration domains of activation occurred in the visual cortex and motor cortex (Ns, Fig. 2b,c). In the second postnatal week the size of cortical activity domains became larger in the frontal-motor and S1-limb/body regions Supplementary Movie 2.

There were longer activations on the order of seconds to tens of seconds in visual cortex driven by retinal waves [#Ackman:2012]. Long lasting wave-like activations also occured in motor cortex P2-5 (Fig 2 montage).

 Figure 1. Calcium domains throughout neonatal mouse neocortex. a Experimental schematic. b Single image frame showing calcium domains in both hemispheres at postnatal day 3 (P3) and automatically detected domain masks. c Centroid positions for segmented domain masks from a 10 min recording. Points are overlaid on a reference map of primary sensory areas determined by thalamocortical inputs (red outlines). Notice rows of whisker barrels are evident in the structure of domain centroid positions. d Functional activity map at P3. Based on pixel activation frequency from all detected domains in a single 10 min recording. Map is overlaid on cortical areal parcellations. Notice localized maxima and minima of functional activity between areas that approximate known anatomical cortical area boundaries and the mirroring of map structure bilaterally. e Mean domain duration maps from 3 SNAP25-Ai103 mice. f Histograms showing domain durations distributions in the P2-5, P8-9, and P12-13 age groups and by cortical hemisphere (L, R). g Mean domain diameter maps from same 3 mice in e. h Histograms showing the distributions of domain diameters. i Mean domain frequency maps from same 3 mice in e. j Boxplot distributions of hemispheric domain frequencies.

duration (s) diameter (µm) frequency (hemisphere-min^-1)
P2-5 0.8 (0.4) 441.12 (147.04) 30.90 (9.55)
P8-9 0.6 (0.2) 569.78 (220.56) 98.35 (27.60)
P12-13 0.4 (0.2) 1047.66 (367.60) 147.80 (78.65)

| Notes: Values are reported as medians (median absolute deviation) |||| [ Table 1: Domain statistics]

 Figure 2. Spatiotemporal characteristics of cortical domains. a Domain frequency as function of cortical area size. b Scatterplots of domain diameter and duration. c Time projection color maps of waves in visual cortex and motor cortex at P5. d Time projection color maps of interareal activations at P13. e Scatterplots of wave motion index as function of domain diameter. f Mean wave motion index over development.

Cortical domain activity is state dependent

  • Previously demonstrated that general anesthesia abolishes spontaneous activity in visual system [#Ackman:2012].
  • During anesthesia induction, there is rapid (<30 s) knock down of discrete domain activity (P3 mouse <120518_09.tif>) at all ages. Cingulate, retrosplenial activations the last to go--
  • No population calcium activity found during gen'l anesthesia in neonates. Altered spontaneous patterns in older mice. default mode/resting state network areas last. <120518_09_mjpeg.mov>

Variation in the strength of correlation between cortical areas and the motor movement signal depended on brain region (p < 2.2e-16, anova) and age (p = 1.627e-05, anova) The first age group in which motor cortex exhibited signficant positive correlation with motor movements was at P12-13 (r=0.06±0.02, p-value = 0.001449, t-test).

 Figure 3. Cortical domains are state dependent. a Experimental schematic. Red light illumination measured with a photodiode (PD) was used to monitor motor activity. b Cortical activity (active fraction) in each hemisphere after onset of gas anesthetic. c Cortical activity and coincident motor activity signals. Gray shading indicates active and quiet motor periods determined by the half-rise and decay times from peak in the low pass filtered motor signal. Active pixel fraction traces for motor (M1,M2), somatosensory (HL,FL,T; barrel), and visual (V1,V2) cortex shown at bottom of panel. Red links show synchronized motor movements and brain activity with different cortical regions. d Single frame domain masks for times indicated in c. e Pixel activation frequency maps during quiet and active motor periods. f Cross-correlation functions between cortical regions and motor movement signals. Notice the general negative correlation between motor activity and all cortex activity signals (r = , p = ) and the high positive correlation between motor and S1-limb/body signals (r = 0.3019, p < 2.2e-16).

Cortical activity is mirrored between the hemispheres

  • Inter hemispheric functional connectivity, importance for autism, schizophrenia. Maybe an activity-dependent mechanism for commisural connectivity.
  • olavarria work, evidence for inter hemispheric activity dependence
  • [#Hanganu:2006], 30% of spindle bursts correlated across hemispheres

To understand the patterns and how they interact we first looked at correlation between the hemispheres. Cortical activity exhibited high temporal correlation between the hemispheres () . In additon this activity was highly correlated in the spatial dimension. We found that activity was correlated in anterior-posterior and medial-lateral directions. It exhibited mirror symmetric and non-mirror symmetric patterns. For example epochs of time would exhibit high correlation in the medial-lateral dimension or in the rostral-caudal dimension. This strength of correlation temporally and spatially increased between the hemsipheres with a function of age.

 Figure 4. Cortical domain activity exhibits bilateral symmetry. a Examples of domains exhibiting spatially symmetric activations. Notice most timepoints contain a mixture of symmetric and asymmetric domain activations. b Cortical active fraction timecourses for both hemispheres. c Hemispheric domain centers of mass for coactive frames in a recording along medial-lateral (ML) and anterior-posterior (AP) extents. Bottom left panels show the periods indicated by black bars at expanded view. Pearson's correlation: ML, p = 1.1591e-28; AP, p = 7.0982e-07. d Hemispheric autocorrelation and cross-correlation functions for cortical activity at all and short time lags. Notice the peaks above gaussian distributed noise (blue traces).

Developing cortical activity consists of distinct subnetworks

We then calculated a matrix of pearsons correlation coefficients based on the pixel active fraction timecourses for each pair of parcellations. The resulting assocaition matrix was run through a hierarchal clustering alogtithm to reveal functional modules of of activation. These functional modules typically consisted of 3 distinct subnetworks-- a frontal motor network, a posterior parietal network, a S1-body/limb network, and an auditory A1 network at P12.

We found many similarities but some striking differences as a function of age.

 Figure 5. Subnetworks in developing neocortex. a Correlation matrix of domain activity among cortical areas. Colormap indicates Pearson's r correlation coefficient values. b Graph of functional connections for r > 0.15. Community structure detected with hierarchical clustering are indicated in 4 colors. Notice that S1-limb/body regions form a distinct subgraph (red). c Map of cortical area associations for r > 0.1.

Conclusions

  • Neural population activity constitutes discrete spatial and temporal activations among developing cortical areas

  • Cortical activity exhibits symmetrical spatial and temporal activations across the hemispheres

  • Cortical activity is coordinated with motor behavioral state in an areal dependent fashion

  • Developing cerebral networks comprise distinct functional modules among cortical areas

  • Ongoing activity in developing cortex is not random -- it is coordinated in space and time within and between the hemispheres among cortical areas

  • Functional mesoscale imaging technique as a template for assessing altered functional dynamics in models for neurological disorders

Methods Summary

Anesthetized Rx-Cre:GCaMP3 or SNAP25-GCaMP6 mice between postnatal day 2 to 13 (P2-P13) were were prepared for transcranial optical imaging. Calcium imaging was performed in vivo using wide-field epifluoresence microsopy using a DC-Hg2+ lamp, 1x macro objective, and pco.edge sCMOS camera after a 1 hour recovery period from general anesthesia. Calcium transients and waves were detected using custom MATLAB routines.

Full methods and any associated references are available in the online version of the paper at www.nature.com/nature

Supplementary Information is linked to the online version of the paper at www.nature.com/nature.

Acknowledgements We thank Y. Zhang for technical support. We would like to thank members of the Crair lab for valuable comments on the manuscript. This work was supported by NIH grants P30 EY000785, R01 EY015788 to M.C.C. M.C.C. also thanks the family of William Ziegler III for their support.

Author Contributions J.B.A. and M.C.C. designed the experiments. J.B.A. performed in vivo imaging experiments, wrote the image processing and data analysis code, and analyzed the recordings. H.Z. created the GCaMP3 and GCaMP6 mouse lines. J.B.A. and M.C.C. wrote the manuscript.

Author Information Reprints and permissions information is available at www.nature.com/reprints. The authors declare no competing financial interests. Correspondence and requests for materials should be addressed to J.B.A. (james.ackman@gmail.com) or M.C.C. (michael.crair@yale.edu).

<<[methods.txt] <<[references.txt]